BUREAU D'ÉTUDE - SIAT SÉNÉGAL SAS
Qui sommes-nous
Créée en 2016, SIAT SÉNÉGAL est une société d'ingénierie ayant pour mission d'apporter son expertise dans toutes les phases de réalisation d'un projet: - de la formulation au suivi évaluation en passant par les études techniques, l'élaboration de dossiers d'appel d'offres et le suivi et contrôle de son exécution.
Elle s'est fixée comme objectif d'assurer des prestations de qualité en matière d'études, de conseil et d'assistance technique.
Nos valeurs
Engagement
Nous anticipons les besoins de nos clients et partenaires pour délivrer des prestations aux standards internationaux en ingénierie.
Intégrité et Respect
Nos relations sont fondées sur la confiance et la transparence. Nous respectons nos engagements en termes de délais et de qualité envers tous.
Développement Durable
Nos solutions sont localement adaptées, économiquement viables et respectueuses de l'environnement, pour un impact positif durable.
"Ces valeurs guident chacune de nos actions et nous permettent de construire des relations durables avec nos clients et partenaires à travers l'Afrique."
Notre Couverture Géographique
Spécialiste de la sous-région, nous sommes intervenus dans 17 pays d'Afrique avec un total de 108 projets
Cliquez sur un pays mis en évidence ou un marqueur pour afficher les détails
Chargement de la carte interactive...
Légende - Nombre de projets par pays
Nos Moyens Techniques
Dans un environnement de plus en plus concurrentiel, SIAT SÉNÉGAL s'est doté d'outils techniques performants permettant d'aller plus vite, plus au fond et plus précisément. En outre, SIAT SÉNÉGAL développe également ses propres outils de calculs techniques notamment sous Excel.
Capacités Techniques
Note : SIAT SÉNÉGAL développe également ses propres outils de calculs techniques notamment sous Excel.
Outils Logiciels










Technologie et Performance
Nos outils techniques nous permettent d'intervenir efficacement dans tous nos domaines d'expertise avec une approche moderne et des solutions adaptées.
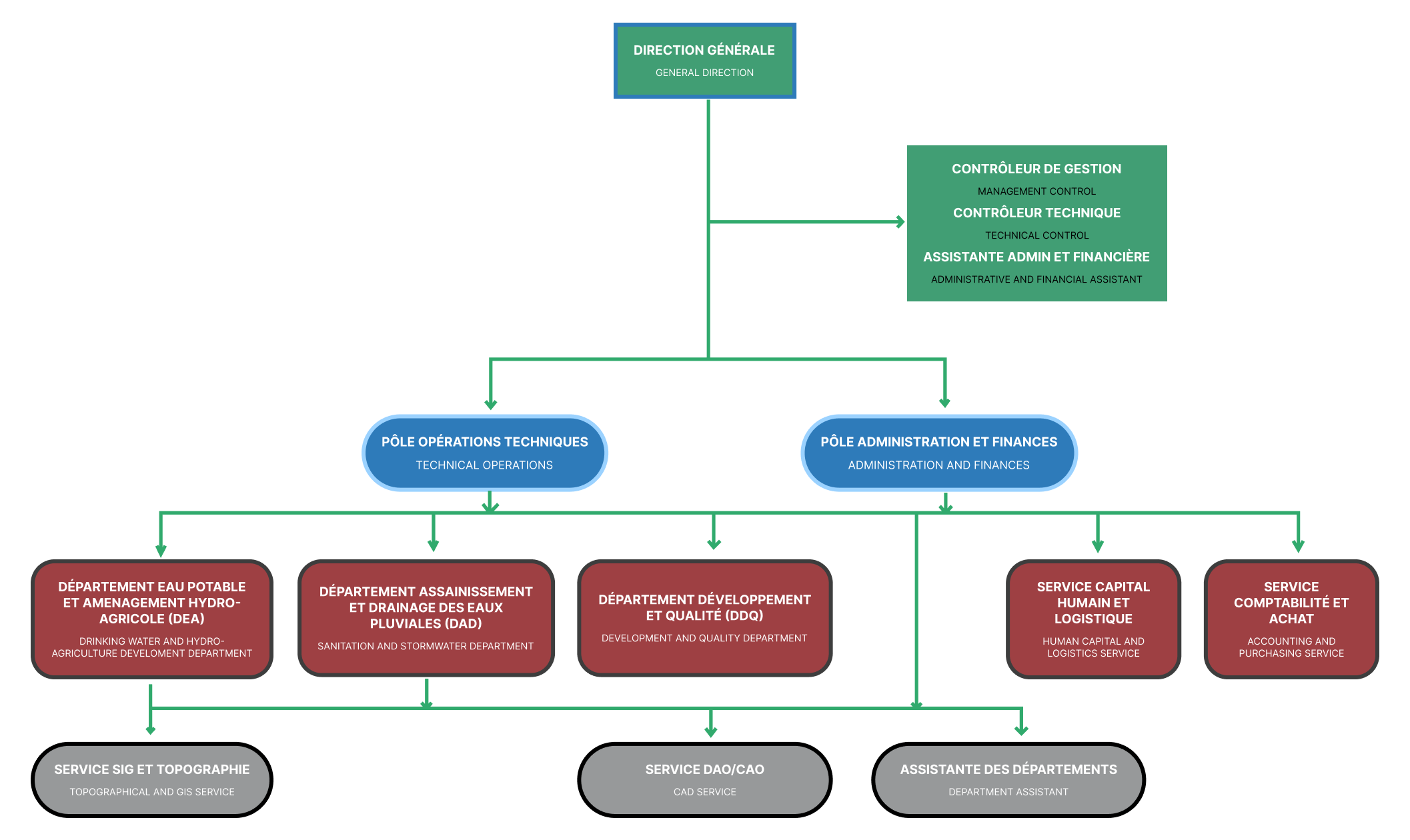
Organisation et Personnel
Organigramme

Personnel Permanent
24 collaborateurs au siège
Personnel Chantiers
Contrôle et supervision
personnes mobilisées par an
Experts Consultants
Spécialistes mobilisables
Notre Force Humaine
Notre Équipe
SIAT SÉNÉGAL SAS dispose de ressources humaines qualifiées avec des compétences diversifiées couvrant l'ensemble de ses domaines de compétences.

Serigne TOURE
Directeur Général
Directeur Général et Responsable des Opérations techniques avec plus de 22 ans d’expérience.
Équipe de Direction

Kéba BA
Responsable Administratif et Financier
Responsable Administratif et Financier, plus de 18 ans d’expérience

Mbayang YAUCK
Chef de Département Eau potable et Aménagement hydro-agricole (DEA)
Plus de 12 ans d'expérience

Fatou FALL SECK
Chef de Département Assainissement et Drainage des Eaux Pluviales
Plus de 11 ans d'expérience.

Cheikh SYLLA
Chef de département Dévelopement et Qualite DDQ
Plus de 12 ans d'expérience.